Oz Moulins, identité visuelle, campagne 360°
CLIENT
Viltaïs & PIJ de Moulins
TYPE DE PROJET
Graphisme et marketing 360°
ANNÉE
2019-2020
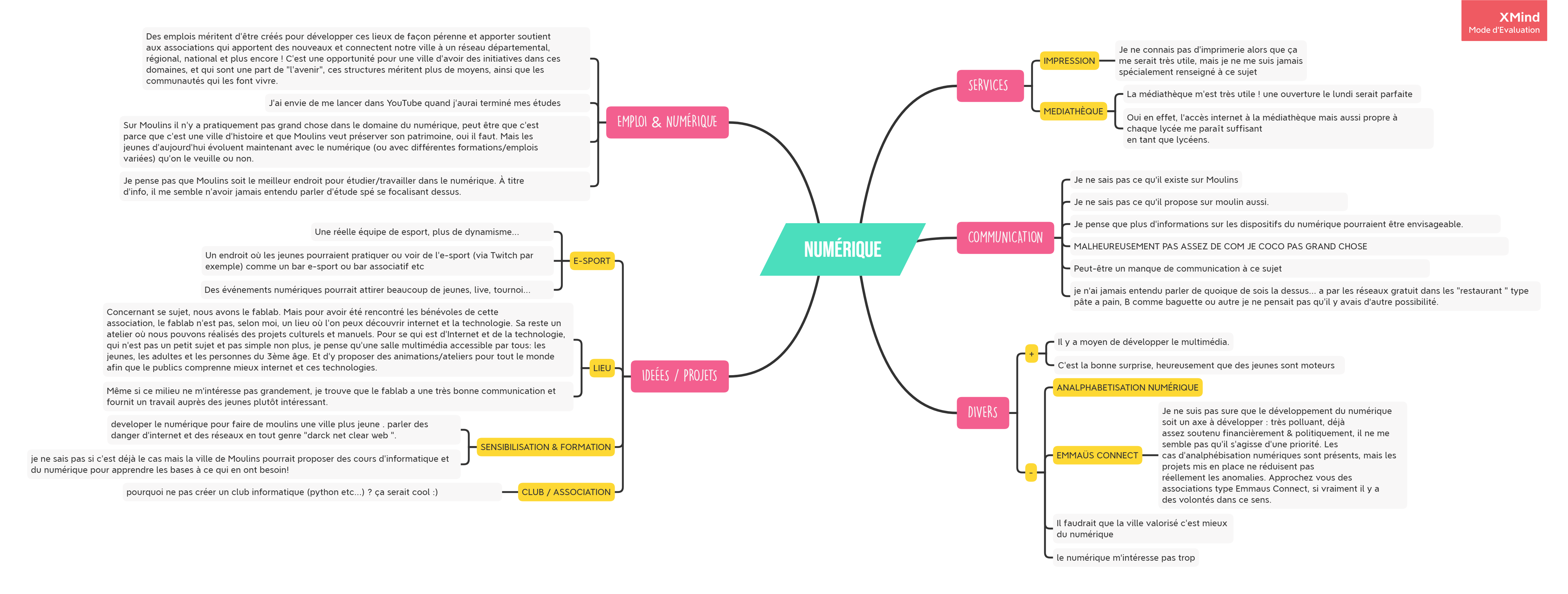
A l’occasion des Etats Généraux de la jeunesse du PIJ de Moulins, l’association Viltaïs avait besoin de mettre en place une enquête sur les jeunes de la ville de Moulins (20 000 habitants).
J’ai effectué les missions suivantes pour ce projet :
- Stratégie et plan de communication à 360° (affiches, flyers, presse et médias traditionnels, salons, réseaux sociaux).
- Copywriting : conception-rédaction de l’enquête et les contenus textes
- Création d’une identité visuelle, charte graphique et création d’assets graphiques.
- Community management : 117 publications tous réseaux sociaux confondus, Facebook, Instagram, Twitter, Snapchat (comptes du Point Information jeunesse de Moulins et de Bouge Toi Moulins) et 1 campagne sponsorisée Facebook / Instagram. Compte Instagram créé pour le PIJ.
- Réalisation de 8 vidéos (7 interviews de portesparoles et 1 vidéo de retour sur évènement) avec Yves Charvis, motion designer et vidéaste.
- Composition d’une équipe de portes-paroles pour chaque thématique de l’enquête et entretien de la communauté sur Discord.
- Création et animation d’évènements en présentiel (dont 1 annulé face à la crise sanitaire)
- Rédaction du rapport de l’enquête (98 pages)
Sur une population estimée à 6000 individus, le questionnaire a reçu 676 participations.
11,26 % des jeunes de Moulins
et ses alentours ont donc répondu à l’enquête !
Organisation des réponses écrites au questionnaire en “mindmap”

















